查看: 197|回复: 0

现代汉服裁剪参照图集

[复制链接]

11

主题

220

回帖

696

积分

高级会员

Rank: 4

积分
696

手机扫描预览
发表于 2019-5-22 12:19:14 | 显示全部楼层 |阅读模式

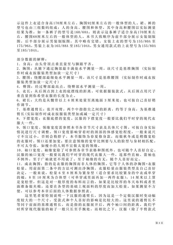
            网上买的分享一下,我也不知道发出来有没有人看得懂!里面的人体尺寸参数值都是以(毫米)换算的。
FJ7cN33XxjU1ojN0.jpg
回复

使用道具 举报

11

主题

220

回帖

696

积分

高级会员

Rank: 4

积分
696
 楼主| 发表于 2019-5-22 12:33:55 | 显示全部楼层
KA1Lsfw7Ysd1sFd7.jpg
cUAnOa62NaO2176k.jpg
TF2JQB2jNJwD6655.jpg
gxw5YlX9twuyWCco.jpg
ejLLnvJszvjV7vLd.jpg
qV9qQbo755m1oDq7.jpg
XFomkwOEEiMi5akm.jpg
LsU1yKDjjTK69S4U.jpg
mHoS55WopfwTGGoS.jpg
b2EuG6IgyfftfBKa.jpg
回复

使用道具 举报

11

主题

220

回帖

696

积分

高级会员

Rank: 4

积分
696
 楼主| 发表于 2019-5-22 12:32:46 | 显示全部楼层
[Just a minute,It is loading]
回复

使用道具 举报

您需要登录后才可以回帖 登录 | 立即注册

本版积分规则

Archiver|手机版|小黑屋|cospaly社区|二次元论坛|ACG动漫交流|COSpaly-目前最大的二次元聚集地 |网站地图

GMT+8, 2025-12-17 21:23 , Processed in 0.251019 second(s), 28 queries .

备案号 渝ICP备2022008561号-1