查看: 111|回复: 10

特奥的事我说说我的理解

[复制链接]

889

主题

2763

回帖

5439

积分

论坛元老

Rank: 8Rank: 8

积分
5439

手机扫描预览
发表于 2025-10-4 02:21:11 | 显示全部楼层 |阅读模式
球员是俱乐部资产的爆论层出不穷,我来说说我的理解。首先球员和俱乐部是雇佣关系,没有从属、依附等关系,甲乙双方平等自愿的基础签署的劳动合同。所谓的资产是球员在转会市场的估值,而影响估值的因素有很多,能力、年龄、合同期限、转会意愿等等。球员转会是个三方均达成协议的过程,所谓特奥是米兰的资产是指在未达成交易时的潜在价格。从市场的角度特奥本来就不容易促成交易,一年合同加上状态起伏,买家如不是急切需要左后卫肯定会观望,特奥本人不去低级别联赛球队也是正常,不想为钱放弃还能站在舞台中央的机会。那些球员不愿意接受转会就谩骂的,威胁不让出场的,可能真那球员当了物品或者赛狗赛马之类的动物。
那么特奥没续约走人到底亏不亏?亏与不亏得看成本,来的时候的转会加工资顶得上他带来的竞技成绩和潜在的市场与品牌效应那就是没亏,转会费和工资是实在发生的而后者是很难量化,个人感觉红鸟的角度肯定是亏了,买俱乐部时是高位接盘,高炮角度大赚,能卖12亿特奥绝对远超工资转会费的贡献。至于球迷什么角度,人跟人就不一样了
回复

使用道具 举报

发表于 2025-10-4 02:22:11 | 显示全部楼层
合同期内球员肯定是俱乐部的资产,俱乐部的估值售价也一定会有阵容里是什么球员的元素。特奥自由走人现在经历的谩骂以及上看台的言论主要是来自球迷的情绪发泄,俱乐部层面应该不会让上看台,打替补是有可能的,继续打主力也是有可能的。站在特奥角度为自己打算没毛病,站在球队这一边的角度特奥自由转会肯定损害了球队利益,所以区别只在于是用什么立场去看待这个事,没有绝对的对和错,只有相对的对和错。对于特奥的支持者来说觉得特奥自由走损害的只是他们讨厌的红鸟而不是球队,对于非特奥的支持者来说免费走人就是实实在在俱乐部利益受损了。那事实是什么呢,事实是不是最终球队本可多一笔钱买人或者给谁提高下薪水的,最终这笔钱没了,这也是上看台等情绪言论的主要原因之一。还是那句话,这事没有绝对的对错,只取决于是站在谁的角度看问题,目前吧里绝大多数站特奥角度的都是因为对红鸟对管理层的仇视,敌人的敌人就是朋友。
回复

使用道具 举报

928

主题

2739

回帖

5527

积分

论坛元老

Rank: 8Rank: 8

积分
5527
发表于 2025-10-4 02:22:17 | 显示全部楼层
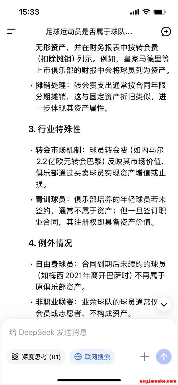
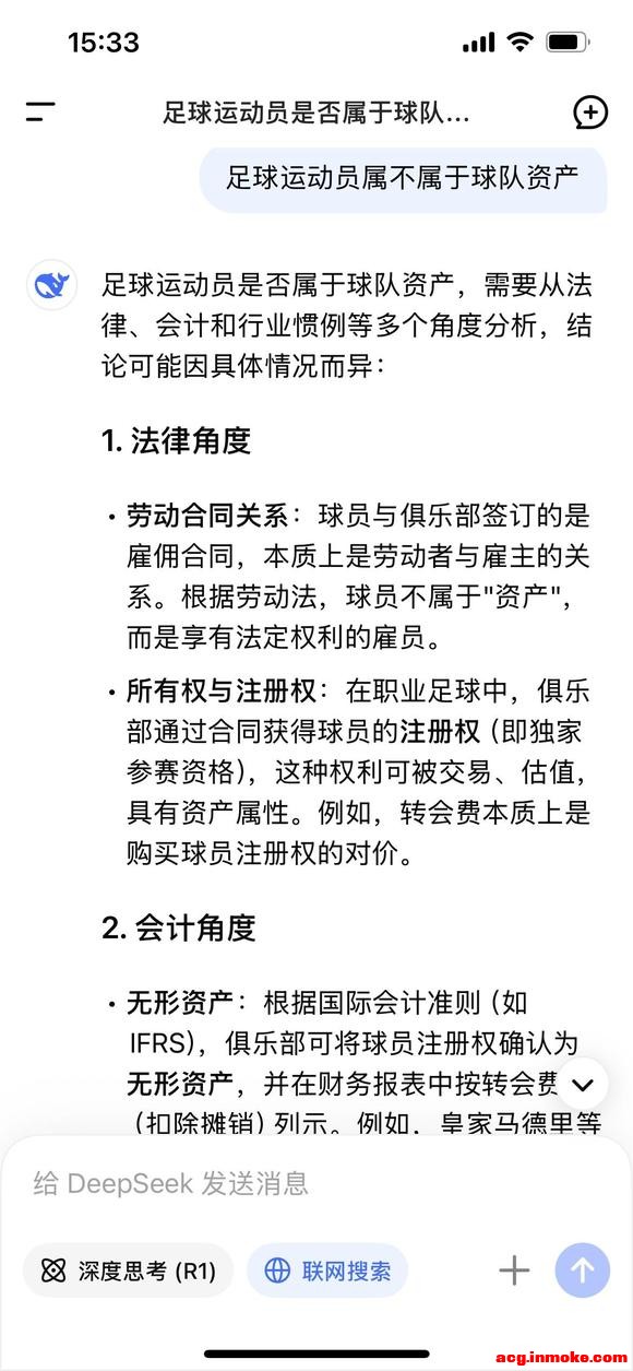
这是deepseek的回答,合同期内的签约球员,具备“资产”的属性。
特奥的事我说说我的理解-1.jpg
特奥的事我说说我的理解-2.jpg
特奥的事我说说我的理解-3.jpg
回复

使用道具 举报

898

主题

2854

回帖

5558

积分

论坛元老

Rank: 8Rank: 8

积分
5558
发表于 2025-10-4 02:22:33 | 显示全部楼层
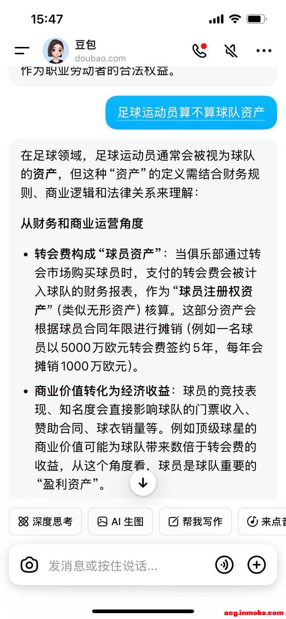
这个是豆包的答案,球员是不是俱乐部资产这事也没必要再辩了,你坚持认为不是那就不是吧。
特奥的事我说说我的理解-1.jpg
特奥的事我说说我的理解-2.jpg
回复

使用道具 举报

发表于 2025-10-4 02:22:51 | 显示全部楼层
肯定是资产啊,不然报表怎么算
回复

使用道具 举报

发表于 2025-10-4 02:23:33 | 显示全部楼层
有理有据
回复

使用道具 举报

917

主题

2788

回帖

5542

积分

论坛元老

Rank: 8Rank: 8

积分
5542
发表于 2025-10-4 02:24:15 | 显示全部楼层
特奥之前干了什么,有过有功算是相抵了,最后一年要是好好踢,让米兰进前四,自己以后也能争取一份好合同,好聚好散
回复

使用道具 举报

911

主题

2709

回帖

5451

积分

论坛元老

Rank: 8Rank: 8

积分
5451
发表于 2025-10-4 02:24:55 | 显示全部楼层
什么资产?特奥这种也配吗?奴隶而已。长得白就不是奴隶了吗?
特奥的事我说说我的理解-1.png 真是没点数
特奥的事我说说我的理解-2.png
回复

使用道具 举报

发表于 2025-10-4 02:25:37 | 显示全部楼层
奥斯曼法案之前,球员确实是资产,除非你退役,不然必须听俱乐部的。但那之后,俱乐部就是吃亏的主,所以我毛这种没钱的就是首当其冲的受害者。博斯曼之后,一切钱说了算,说有钱谁说了算。
回复

使用道具 举报

893

主题

2783

回帖

5451

积分

论坛元老

Rank: 8Rank: 8

积分
5451
发表于 2025-10-4 02:25:50 | 显示全部楼层
回复

使用道具 举报

您需要登录后才可以回帖 登录 | 立即注册

本版积分规则

Archiver|手机版|小黑屋|cospaly社区|二次元论坛|ACG动漫交流|COSpaly-目前最大的二次元聚集地 |网站地图

GMT+8, 2026-2-25 12:26 , Processed in 0.865767 second(s), 37 queries .

备案号 渝ICP备2022008561号-1