查看: 110|回复: 14

创造你的外星种族---黑暗异端跑团工具:异形生成器

[复制链接]

1000

主题

2813

回帖

5822

积分

论坛元老

Rank: 8Rank: 8

积分
5822

手机扫描预览
发表于 2025-10-2 03:17:26 | 显示全部楼层 |阅读模式
本文出自战锤TRPG黑暗异端一版的主持人手册,可以教大家一步步生成外星种族。

创造你的外星种族---黑暗异端跑团工具:异形生成器-1.jpg
使用以下指南创建用于游戏的异形。 显然,此类生物的种类或类型没有限制,你可以在下表中找到的选项绝不涵盖所有。 相反,它们旨在为你提供一个跳板,让你在游戏中创建自己的异形生物,而黑暗异端的宇宙和更广泛的小说世界都可以为你提供许多示例和想法。
即使是对这个生成器做最随意的检查,你也会注意到,你所能想出的东西将是敌对的、可怕的,或者充其量只是简单的奇怪。这是故意而为的,因为在《黑暗异端》中,宇宙并不爱你,外星生物想要杀死你、吃掉你、在你体内产卵、颠覆或奴役你——记住,侍僧们:不要让任何异形活着!
异形生成器
你可以按照以下简单步骤创建异形生物:
第一步:选择类型
这个过程侧重于两种基本类型的生物:异形生物(具有自己的文明和文化的,有知觉的生物)和土著生物(包含一系列外星动物群)。在这两种中,选择适合你需求的种类。
第二步:投掷属性
使用表 2-1:异形属性为你的生物投掷属性。
第三步:选择形式和尺寸
随机选择或投掷你的生物将采取的形式。异形种族的“默认”选项是双足的,而土著种族的“默认”选项是兽形的,尽管每种都可以被设想成任意形态。不管他们的形态如何,异形种族都被认为有能力进行微妙的物理操作(例如:具有相对拇指的手、柔韧的触手或类似的东西)以及与其他同类交流的能力。选择异形的形态总是更好,毕竟在你将要进行冒险的基地走廊里随意roll出一只不适合的狂暴巨兽是没有好处的!就规模而言,为了实用性和可信度,异形种族总体上应该与平均值只有“一步之遥”,而土著可以是适合你设定的任何特性。根据你的生物的形态和大小,各种修饰将应用于你随机投掷出的特征。此外,如果选择了人形以外的形式,也可能会获得许多特征和惩罚。
第四步:投掷异形门类
在表 2-4:异形门类中投掷或选择一个条目。这具有许多特征修饰和特征。生物的异形门类概括地描述了它作为一个生物的整体基本性质。在表内异形生物和土著生物部分中,无论多么超凡脱俗,01-90 的掷骰基本上表示为“自然”生物,而 91+ 的结果则是另一回事……。
第五步:投掷独特特征
为你的生物投掷或选择一个或多个独特的特征。这些为你的生物添加了一个小特征并帮助定义你的造物。这里的大多数结果都可以与技能数值“叠加”;单纯的投掷出同一结果是无法叠加的。对于你正在创建的任何生物,建议使用表 2-5 独特特征。
第六步:收尾
现在由你来充实你的生物并填写细节,例如决定你认为它应该拥有的任何其他相关技能、天赋、特性和装备,当然还有给它起个名字。本章的其余部分有很多例子可以帮助你。以外星赏金猎人为例,其技能与第 336 页黑暗异端中呈现的人类技能并无太大差异。
关于修饰、使用和机会的一些说明
应用修饰时,最好的办法是记录你获得的修饰数量,并在最后计算出最终数字。除非是非常特殊的情况,修饰数量应该保持在5-80个之间,如果数量超出了这个限制,则把多余的去除。 使用特性来反映非凡的能力总是最好的,所以如果你想让你的小动物日穿岩石混凝土,就让它获得超自然力量特性,而不是给它一个高得离谱的力量属性——这就是特性的用途! 此外,在使用此生成器时,请将其视为一组有用的指南,而不是必须严格遵守的死命令。这毕竟是你的游戏,你作为 GM 最清楚你需要什么,因此,要理智地想想什么特性要选择,什么特性可以随机roll。如果它不符合你的计划,就简简单单把它撕卡或重roll吧。
例子
你想想出一个恶心的异形掠食者潜伏在废弃的磨坊管道里; 你可以选择使其成为土著生物、双足和掠夺者,将其设定为平均尺寸,以便它可以通过管道,在表 2-5 物种特性上对其进行三轮投掷(重新投掷任何不适合你的想法),给它躲藏、潜行和在垂直表面滑行(所有这些都需要正确地发挥其作用),其余的则由运气决定。

创造你的外星种族---黑暗异端跑团工具:异形生成器-2.jpg
属性
使用表 2-1:异形属性中描述的指南投掷。 此外,异形获得以下技能和特性。
起始技能:异形生物都以听说语言(本土) (Int) 开始,而土著生物则以警觉(Per) 开始。
起始特性:土著生物以野兽特性开始。

创造你的外星种族---黑暗异端跑团工具:异形生成器-3.jpg

创造你的外星种族---黑暗异端跑团工具:异形生成器-4.jpg

创造你的外星种族---黑暗异端跑团工具:异形生成器-5.jpg
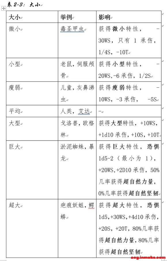
物理形态和大小
大多数异形种族只有下面描述中的一种形态。投掷骰子或从表2-2:物理形态里选择一个。随后投掷骰子或从表2-3:大小里选择一个。

创造你的外星种族---黑暗异端跑团工具:异形生成器-6.jpg

创造你的外星种族---黑暗异端跑团工具:异形生成器-7.jpg
两足动物
这是大多数异形种族的默认形式。此形态没有明显地优点或缺点。
兽形
这一广泛的类别包括大多数种类的动物、野兽和其他动物群。
天赋:兽形异形有 25% 的几率获得飞跑天赋。
特性:异形获得四足特性,并有 50% 的几率获得稳固特性。
爬行者
这些生物是蠕虫状或昆虫状的。土著爬行者通常没有手臂或腿,而异形种族爬行者将有某种可操纵的肢体。
技能:爬行者有 25% 的几率获得攀爬技能。
特性:这些异形获得腹足生物特性,并有 25% 的几率获得掘地者特性。
鸟类
这些异形有翅膀或其他飞行能力。
属性:将异形的坚韧降低10。
特性:异形具有悬浮特性(01-50)或飞行特性(51-00)。
无定形
无定形异形有无形的、软泥状的身体,没有四肢或独立的身体部位。这种形态的异形种族可以根据需要从他们的身体中生成操纵性的伪足,并且可能需要技术来进行语音交流。
属性:增加 10 点坚韧。
技能:异形有 25% 的几率拥有攀爬技能。
特性:无定形生物获得无定形、恐惧 2、超自然感觉(1d10+5 米),并有 25% 的几率获得再生。

创造你的外星种族---黑暗异端跑团工具:异形生成器-8.jpg


门类
分类决定了异形的类型及其在其环境中的作用。投掷或从表 2–4:异形门类中选择一项。

创造你的外星种族---黑暗异端跑团工具:异形生成器-10.jpg
顶端
这些生物处于星球食物链的顶端,通常高度发达,适应性强,几乎没有天敌,有些甚至可能处于智慧生物的边缘。这使他们的智力和交际提高1d10,感知提高5。他们获得1d10承伤,并获得任意两项天赋。
树栖
一些生物生活在地表的树上,甚至是在巨大的真菌或锋利的钟乳石森林中。这些树栖生物以其敏捷和速度而闻名。他们获得+10的敏捷加成,并获得柔术+20、攀爬+20、闪避、猫落地和闪电反射天赋。
返祖
尽管进化到了智慧生物,但这些生物仍然与它们的祖先紧密相连。使用土著生物表再次投掷,忽略牧群生物的结果。
贪婪
这个种族只关心资源和财富的获取。他们会(不情愿地)与他们认为强大的种族进行交易,并袭击和奴役他们认为弱小的种族。 这些生物增加射击技能和智力+1d10。 他们获得了警觉、扯淡、估价和欺诈技能。大多数人可能携带丰富的武器和盔甲以及贸易商品和非法物品,并经常雇用更多好战的物种作为雇佣兵。
食腐动物
这些生物以死者和垂死者为食。作为天生的生存家,他们通常非常坚韧。他们的格斗技能和坚韧各提高 1d10,获得抵抗(毒素)天赋,黑暗视觉特性,并有 20% 的几率获得毒素特性。
隐蔽
这些生物的文化,或者可能是它们的生物结构,侧重于欺骗、保密和隐身。增加生物的智力和感知10点。它获得了警觉、躲藏、欺诈和潜行技能。
黑暗生物
黑暗生物是生活于无光世界或居住在无光环境中的异形。他们的力量和坚韧各增加 1d10。他们获得攀爬、警觉和潜行技能。他们还获得了无视觉和超自然感觉 (30m) 特性。
异域
这些生物十分离奇,无法理解,具有不可知的动机和亵渎的“玩意”。将任意两个属性提高10点。他们获得恐惧1天赋,在与人类打交道时交际测试会受到–20的惩罚。最后,在为独特特征投掷时,投掷两次并选择最高的结果。
野性
这个异形种族对科技的理解和使用是非常原始的,要么是因为这个种族还比较年轻,要么是因为它遭受了灾难性的衰退。修改特性如下:+1d10 格斗技能、力量、坚韧和感知,-1d10 智力。他们获得+1d10 承伤和运动、警觉、生存和追迹技能。这些异形往往只使用原始属性的装备。
格式塔
格式塔不是一个单一的生物,而是一个由相互依存的较小生物群形成并作为一个整体运作的联合殖民地。格式塔的坚韧和意志提高 2d10,智力降低 1d10,交际降低 2d10。格式塔生物不能被击晕并且在测试抵抗精神控制或精神影响效果时可能总是投掷两次(取更好的结果)。当为这些怪异的生物投掷独特特征时,投掷两次并选择最高的结果。
牧群生物
通常是食草动物,这些生物通常体型很大,并且已经发展到适合游牧生活的方式。他们的主要防御往往来自于体型和数量上的优势,并且受到威胁时会向对方踩踏。增加 1d10 的坚韧,并获得额外的 1d10承伤。牧群生物也获得惊逃特性,有50%的几率获得稳固,25% 的几率获得天生武器(角,1d10+SB I 或 R),以及 20% 的几率获得天生护甲(1d5 点)。
机械
这个种族的成员已经把自己投身了对技术的追求,并将其融入机器的形式中。智力提高 10 点,交际降低 10 点。这些异形总是至少有一个植入物。根据你的选择,他们可能会获得机械特性。
掠食者
在所有大自然中,拥有“红色的牙齿和爪子”是生存的普遍真理,许多世界上都存在着野蛮而强大的掠食性物种。这些生物的格斗技能和力量提高 1d10+10,并使它们的坚韧、敏捷和智力增加 1d10。这些生物获得潜行和追迹技能,并有 50% 的几率获得飞跑天赋。掠食者异形也会获得黑暗视觉、天生武器(爪子或尖牙,1d10+SB I 或 R),有 25% 的几率获得天生护甲 (1d5),并且有 20% 的几率拥有毒素。
灵能者
整个种族以牺牲他们的肉体能力为代价,进化出了强大的精神力量。修改这些生物的特性如下:格斗技能和力量降低10,意志+10。此外,这些异形被视为灵能等级2,并具有三个次级灵能和两个来自单一灵能学派的灵能(最常见的是传心灵能)。最后,这些生物获得灵能感应技能。
硅基生物
虽然已知宇宙中的大部分生命都是从大致相同的基本物质(碳、铁、氨基酸等)进化而来(或有时是经过工程改造的),但偶尔会遇到结构完全不同的生命形式。硅基物种就是一个例子,这种奇怪的生物似乎是从“活”水晶或矿物质进化而来的。硅基生物的敏捷降低 10 点并且不能游泳或使用游泳技能。他们获得天生护甲(1d5+1)、超自然力量和超自然韧性。他们不会遭受失血,并且他们受到的所有冲击和爆炸性暴击致命伤总是多算 5 点。
昙花一现
也被称为衰变类,这些幽灵物种的存在至少部分与现实不同步,尽管这种分类也可以用来创造一种由相干能量组成的生物。这些生物具有虚体或相位特性(两者都有 50% 的几率)。根据你的判断,它们的移动可能会被某些材料或现象(如铅、能量场等)阻挡,并且在使用时有一个或多个前提条件。
好战
这个异形种族极具侵略性,一生都在尽力征服、掠夺和毁灭。该生物的格斗技能、射击技能、力量和敏捷各增加 1d10。它获得警觉技能,并有 25% 的几率获得迅捷攻击天赋。此外,它还获得了两个战斗型天赋或天生武器特性(1d10+SB I 或 R)。好战的异形种族常常装备精良并有优秀的护甲。
亚空间
当生命世界暴露在亚空间的原始力量之下时,要么被亚空间风暴吞噬,要么受到毁灭力量的干预,通常的结果就是生命的毁灭。然而,有时,不应该存在于理性宇宙中的可怕的亵渎之物被赋予了形式。亚空间生物获得1d5个变异,它们的力量和坚韧各增加 2d10,并获得1d10额外承伤。将他们的智力降低 2d10。他们没有交际数值。这些生物获得狂暴天赋和恐惧 (1d5) 特性。

创造你的外星种族---黑暗异端跑团工具:异形生成器-11.jpg


物种独特特征
最后一步便是生成独特特征。投掷骰子或从表格2-5:独特特征里选择一个。

创造你的外星种族---黑暗异端跑团工具:异形生成器-13.jpg
回复

使用道具 举报

956

主题

2754

回帖

5627

积分

论坛元老

Rank: 8Rank: 8

积分
5627
发表于 2025-10-2 03:18:23 | 显示全部楼层
好耶
回复

使用道具 举报

发表于 2025-10-2 03:18:56 | 显示全部楼层
好耶
回复

使用道具 举报

发表于 2025-10-2 03:19:05 | 显示全部楼层
好耶 异形
回复

使用道具 举报

865

主题

2838

回帖

5437

积分

论坛元老

Rank: 8Rank: 8

积分
5437
发表于 2025-10-2 03:19:22 | 显示全部楼层
非常好异形
回复

使用道具 举报

发表于 2025-10-2 03:20:21 | 显示全部楼层
大家可以根据这个来设计自己的异形哦!
回复

使用道具 举报

986

主题

2803

回帖

5771

积分

论坛元老

Rank: 8Rank: 8

积分
5771
发表于 2025-10-2 03:21:12 | 显示全部楼层
为什么还有异形生成器啊!
回复

使用道具 举报

890

主题

2752

回帖

5429

积分

论坛元老

Rank: 8Rank: 8

积分
5429
发表于 2025-10-2 03:22:11 | 显示全部楼层
锤还是太自由了
回复

使用道具 举报

918

主题

2788

回帖

5548

积分

论坛元老

Rank: 8Rank: 8

积分
5548
发表于 2025-10-2 03:22:41 | 显示全部楼层
创造你的外星种族---黑暗异端跑团工具:异形生成器-1.png 哦嚯嚯,还能自己建异形玩吼
回复

使用道具 举报

 楼主| 发表于 2025-10-2 03:22:49 | 显示全部楼层
好好好
回复

使用道具 举报

您需要登录后才可以回帖 登录 | 立即注册

本版积分规则

Archiver|手机版|小黑屋|cospaly社区|二次元论坛|ACG动漫交流|COSpaly-目前最大的二次元聚集地 |网站地图

GMT+8, 2026-2-25 14:38 , Processed in 0.765657 second(s), 36 queries .

备案号 渝ICP备2022008561号-1