查看: 114|回复: 12

关于新中式蜈蚣扣究竟是不是汉服

[复制链接]

943

主题

2738

回帖

5566

积分

论坛元老

Rank: 8Rank: 8

积分
5566

手机扫描预览
发表于 2025-12-26 02:45:59 | 显示全部楼层 |阅读模式
因为今天有人艾特我,发现早就盖棺定论的东西还有人拿出来混淆视听,可见鞑子亡我之心从未消停,老帖过于久远,我就不着了,如今发一个新的,给大家科普一下蜈蚣扣究竟是哪来的,破除蜈蚣扣属于汉服的谣言!!
回复

使用道具 举报

834

主题

2793

回帖

5303

积分

论坛元老

Rank: 8Rank: 8

积分
5303
发表于 2025-12-26 02:46:59 | 显示全部楼层
这个东西学术界早有定论啊
这篇文章叫《清代门襟闭合系统》,包铭新所著,展示了三种清代基础门襟:厂襟(文中称大襟),琵琶襟,蜈蚣排扣(文中称对襟)
回复

使用道具 举报

939

主题

2895

回帖

5716

积分

论坛元老

Rank: 8Rank: 8

积分
5716
发表于 2025-12-26 02:47:51 | 显示全部楼层
关于新中式蜈蚣扣究竟是不是汉服-1.jpg
回复

使用道具 举报

950

主题

2802

回帖

5658

积分

论坛元老

Rank: 8Rank: 8

积分
5658
发表于 2025-12-26 02:48:08 | 显示全部楼层
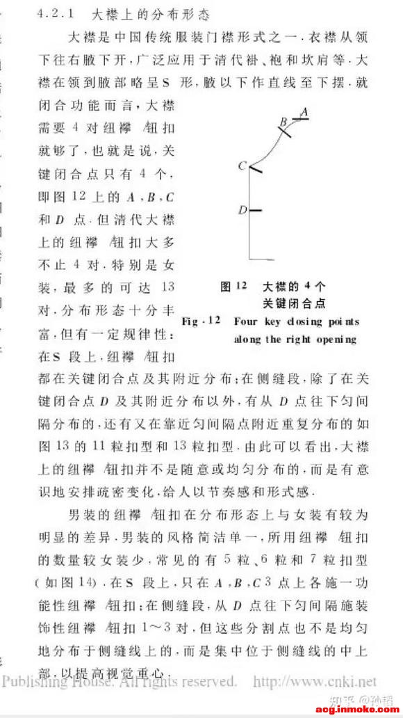
厂襟标准结构:A领扣B襟扣CD侧扣
关于新中式蜈蚣扣究竟是不是汉服-1.jpg
回复

使用道具 举报

发表于 2025-12-26 02:48:22 | 显示全部楼层
厂襟的各种扣数分布情况
关于新中式蜈蚣扣究竟是不是汉服-1.jpg
回复

使用道具 举报

917

主题

2746

回帖

5506

积分

论坛元老

Rank: 8Rank: 8

积分
5506
发表于 2025-12-26 02:49:17 | 显示全部楼层
琵琶襟和蜈蚣排扣的形式。
而马褂是最具清代特色的外衣,这三种襟式都有。
回复

使用道具 举报

发表于 2025-12-26 02:49:52 | 显示全部楼层
关于新中式蜈蚣扣究竟是不是汉服-1.jpg
回复

使用道具 举报

934

主题

2806

回帖

5612

积分

论坛元老

Rank: 8Rank: 8

积分
5612
发表于 2025-12-26 02:50:00 | 显示全部楼层
马褂最常见的蜈蚣排扣,是游牧民族胡服惯用闭合手段。
猜猜这是哪年哪地的衣服?提示一下,比鞑清建立早得多
关于新中式蜈蚣扣究竟是不是汉服-1.jpg
关于新中式蜈蚣扣究竟是不是汉服-2.jpg
关于新中式蜈蚣扣究竟是不是汉服-3.jpg
回复

使用道具 举报

886

主题

2737

回帖

5402

积分

论坛元老

Rank: 8Rank: 8

积分
5402
发表于 2025-12-26 02:50:23 | 显示全部楼层
真喜欢蜈蚣扣没人拦你,但你拿胡服硬往汉服上蹭,那打你脸你就好好受着吧
回复

使用道具 举报

852

主题

2754

回帖

5319

积分

论坛元老

Rank: 8Rank: 8

积分
5319
发表于 2025-12-26 02:51:01 | 显示全部楼层
@乐游原7   @勤的ssfsfsdf   这就是马褂蜈蚣扣的真实由来了。顺便求个精
回复

使用道具 举报

您需要登录后才可以回帖 登录 | 立即注册

本版积分规则

Archiver|手机版|小黑屋|cospaly社区|二次元论坛|ACG动漫交流|COSpaly-目前最大的二次元聚集地 |网站地图

GMT+8, 2026-1-30 06:34 , Processed in 0.534702 second(s), 35 queries .

备案号 渝ICP备2022008561号-1