查看: 88|回复: 12

这种话术如何反驳?

[复制链接]

896

主题

2842

回帖

5540

积分

论坛元老

Rank: 8Rank: 8

积分
5540

手机扫描预览
发表于 2026-1-15 19:35:33 | 显示全部楼层 |阅读模式
汉服受少数民族服饰影响,所以汉服是大家的,不能简单定义成“汉服是汉族的”。好东西是大家的,糟粕全是汉人的是吧?T发易服、入关图杀为什么不能说?说“汉服是汉族的”就是伤汉族和少民感情,就是搞分裂。自己又发一套规范用语,什么汉定义是星汉银河,不特指汉族。江苏lP,不针对江苏人,对网上的江苏lP有点ptsd了。

这种话术如何反驳?-1.jpg

这种话术如何反驳?-2.jpg

这种话术如何反驳?-3.jpg

这种话术如何反驳?-4.jpg

这种话术如何反驳?-5.jpg

这种话术如何反驳?-6.jpg
回复

使用道具 举报

927

主题

2817

回帖

5588

积分

论坛元老

Rank: 8Rank: 8

积分
5588
发表于 2026-1-15 19:35:54 | 显示全部楼层
忘了我一河南人在江苏上班,IP也是江苏的,有点搞笑。
回复

使用道具 举报

1010

主题

2760

回帖

5799

积分

论坛元老

Rank: 8Rank: 8

积分
5799
发表于 2026-1-15 19:36:09 | 显示全部楼层
这人我对上过 沙 掉 一个
回复

使用道具 举报

928

主题

2775

回帖

5564

积分

论坛元老

Rank: 8Rank: 8

积分
5564
发表于 2026-1-15 19:36:15 | 显示全部楼层
这种话术如何反驳?-1.jpg 这个账号很“知名”啊
回复

使用道具 举报

946

主题

2811

回帖

5647

积分

论坛元老

Rank: 8Rank: 8

积分
5647
发表于 2026-1-15 19:36:37 | 显示全部楼层
他的工资受别人影响,所以他的工资是大家的
回复

使用道具 举报

920

主题

2823

回帖

5589

积分

论坛元老

Rank: 8Rank: 8

积分
5589
发表于 2026-1-15 19:37:23 | 显示全部楼层
这个畜牲是著名串子
回复

使用道具 举报

886

主题

2736

回帖

5402

积分

论坛元老

Rank: 8Rank: 8

积分
5402
发表于 2026-1-15 19:37:28 | 显示全部楼层
对这种**评论直接举报就行了
回复

使用道具 举报

939

主题

2893

回帖

5716

积分

论坛元老

Rank: 8Rank: 8

积分
5716
发表于 2026-1-15 19:37:53 | 显示全部楼层
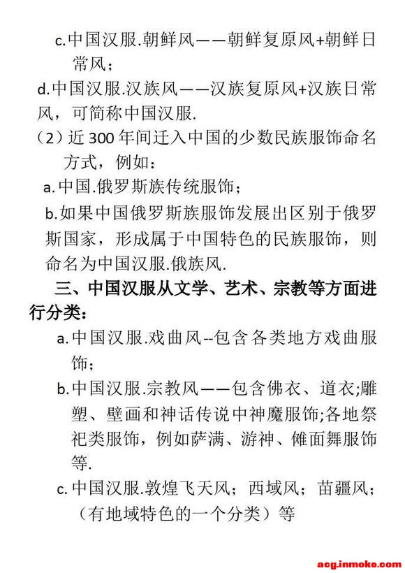
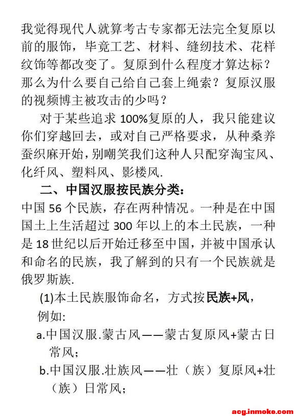
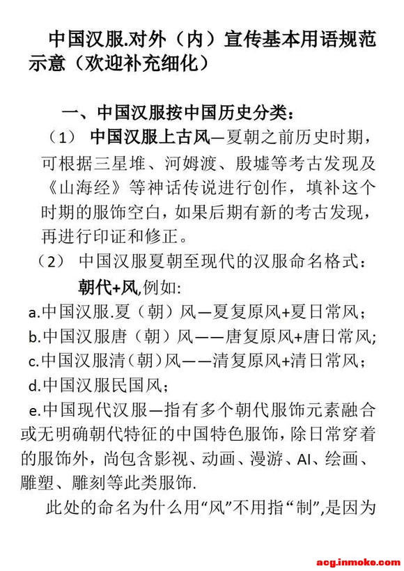
原来有个华服日,一开始说华服是汉服嘛,后来大家不满意,说是华服包括56个民族的服饰,所以现在我们认了华的含义扩大,是指包含了汉在内所有中国人。按他的定义,说的是华服吧,好好的华服不叫,又要把汉上升到等于中国了?
如果他支持  汉=中国,请问他支不支持中国所有民族改叫汉族?
中国汉服-蒙古风,中国汉服-壮族风,是不是还有一个 中国汉服-汉风?如果这个成立,那么就是在说  汉=中国 且  汉≠中国
回复

使用道具 举报

897

主题

2796

回帖

5489

积分

论坛元老

Rank: 8Rank: 8

积分
5489
发表于 2026-1-15 19:38:02 | 显示全部楼层
我看到有清風漢服就不再看了
这种话术如何反驳?-1.png
回复

使用道具 举报

928

主题

2822

回帖

5616

积分

论坛元老

Rank: 8Rank: 8

积分
5616
发表于 2026-1-15 19:38:28 | 显示全部楼层
和串子没必要过多纠缠,反驳的目的是为了让其他人看清楚其中的道理,实在不行举报完事了
回复

使用道具 举报

您需要登录后才可以回帖 登录 | 立即注册

本版积分规则

Archiver|手机版|小黑屋|cospaly社区|二次元论坛|ACG动漫交流|COSpaly-目前最大的二次元聚集地 |网站地图

GMT+8, 2026-1-29 16:30 , Processed in 0.559906 second(s), 37 queries .

备案号 渝ICP备2022008561号-1