查看: 113|回复: 14

【关于物品预收/出双押定金问题】

[复制链接]

924

主题

2840

回帖

5622

积分

论坛元老

Rank: 8Rank: 8

积分
5622

手机扫描预览
发表于 3 小时前 | 显示全部楼层 |阅读模式
针对近期吧友的反馈,以及吧务组遇到的纠纷情况,暂时拟定了一份草案,对于本案中有任何更好的建议可以在楼内提出
近期会就吧友的意见对此份草案进行完善
之后会公开征集投票意见~
【关于物品预收/出双押定金问题】-1.png

【关于物品预收/出双押定金问题】-2.jpg
回复

使用道具 举报

911

主题

2868

回帖

5608

积分

论坛元老

Rank: 8Rank: 8

积分
5608
发表于 3 小时前 | 显示全部楼层
二楼
回复

使用道具 举报

833

主题

2791

回帖

5299

积分

论坛元老

Rank: 8Rank: 8

积分
5299
发表于 3 小时前 | 显示全部楼层
三楼
回复

使用道具 举报

914

主题

2802

回帖

5546

积分

论坛元老

Rank: 8Rank: 8

积分
5546
发表于 3 小时前 | 显示全部楼层
四楼备用
回复

使用道具 举报

914

主题

2802

回帖

5546

积分

论坛元老

Rank: 8Rank: 8

积分
5546
发表于 3 小时前 | 显示全部楼层
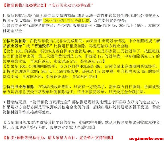
标黄的部分是后续可能会要投票的点
回复

使用道具 举报

900

主题

2725

回帖

5433

积分

论坛元老

Rank: 8Rank: 8

积分
5433
发表于 3 小时前 | 显示全部楼层
主要就两个问题:
1是否需要默认双押以及押金比例规定为多少
2有一方毁单后如何扣除毁单费
回复

使用道具 举报

948

主题

2759

回帖

5610

积分

论坛元老

Rank: 8Rank: 8

积分
5610
发表于 3 小时前 | 显示全部楼层
耶!看到吧规一直在完善特别高兴
回复

使用道具 举报

943

主题

2736

回帖

5566

积分

论坛元老

Rank: 8Rank: 8

积分
5566
发表于 3 小时前 | 显示全部楼层
支持
回复

使用道具 举报

906

主题

2825

回帖

5547

积分

论坛元老

Rank: 8Rank: 8

积分
5547
发表于 3 小时前 | 显示全部楼层
①需要双押
②买家押中介多少,卖家就押多少
③一方毁单,押金全额给另一方
回复

使用道具 举报

935

主题

2770

回帖

5582

积分

论坛元老

Rank: 8Rank: 8

积分
5582
发表于 3 小时前 | 显示全部楼层
支持!
回复

使用道具 举报

您需要登录后才可以回帖 登录 | 立即注册

本版积分规则

Archiver|手机版|小黑屋|cospaly社区|二次元论坛|ACG动漫交流|COSpaly-目前最大的二次元聚集地 |网站地图

GMT+8, 2026-1-29 10:27 , Processed in 0.880859 second(s), 38 queries .

备案号 渝ICP备2022008561号-1