查看: 151|回复: 15

你的意思是wpg潜伏在剑三九年写6k攻略就为了圈米挣同人钱对吗

[复制链接]

953

主题

2828

回帖

5687

积分

论坛元老

Rank: 8Rank: 8

积分
5687

手机扫描预览
发表于 2025-10-2 22:38:26 | 显示全部楼层 |阅读模式
本来不想再因为剑三的事情难过or浪费情绪的,但是今天在wps在线文档里找补货表的时候意外发现了自己无界时给萌新写的攻略文档,一时有些破防,还是发出来说一说吧,不太想发空间给朋友看见也不太想做视频,就在笑话8发一发吧我觉得我也是笑话,明天就删掉了掉马就掉马吧。没有逻辑,想到哪里写哪
你的意思是wpg潜伏在剑三九年写6k攻略就为了圈米挣同人钱对吗-1.png
我是95年代玩的长歌,当时没有成年,还在读初中,我是下课放学的时候跑到学校旁边的一个书店里花十几二十块租电脑玩的剑网3,一边看同人一边慢慢跑完了那个时候无法跳过的剧情,我还记得当时的枫华谷对我来说特别漂亮,全是红红的枫叶。那个时候装分还是1w7,因为我记得我是当时1w7奶歌上了pvp七段,特别高兴
就这样从初中到大学,我一边读书一边玩剑三,就算不玩了也会关注相关的资讯,连那个被大家说是野鸡的电竞我也有看,从双丐帮菜刀队到墨洒琴心,从落叶听松阿越到后面支持的南城一梦,甚至每一年的周年pv或者大师赛战歌我都会唱。到现在收拾宿舍,我才发现姬别情当时暗箱的周边我都买了复数,每一届线下展会的奖牌我都有,靓仔出街称号的卡我都妥善保存着,更别提大大小小的通贩周边和同人本了
我以为我真的放下了的时候,曾经的自己都会出来给我一个耳光子
在大学的时候,我去了一趟cp29,因为我的口味比较古早,喜欢吃唐毒,但是当时一条街上都没找到唐毒的新本,我难过的走了,并且发誓我一定要让我cp在每一个展会上都有一个小摊子供同好交流
后来我做到了,cpgzcp30我都给唐毒做了新刊,光是我给oc约的图就已经40+,这还是筛选过的,但我拿来做了无料,只要给我cp做过饭的都可以领取,连cos正片都算。而且每次我出展,唐毒的无料都不用交换,就放在旁边的盒子里,随便都可以领。哪怕我cp的本子销量平平,基本卖不完,但我还是很开心,因为我真的非常喜欢我cp和我oc,以及剑三。
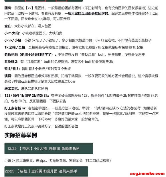
无界开了的时候,我又去带萌新,因为我当时在剑三江湖接触了很多很多愿意带我的陌生人,我当时觉得我有必要给我喜欢的游戏、喜欢的江湖出一份力,所以我写了镇楼这篇图文并茂6464字的攻略,全是我一个字一个字敲出来的,连截图上都有我的详细批注。

你的意思是wpg潜伏在剑三九年写6k攻略就为了圈米挣同人钱对吗-3.jpg
回复

使用道具 举报

965

主题

2843

回帖

5748

积分

论坛元老

Rank: 8Rank: 8

积分
5748
发表于 2025-10-2 22:39:07 | 显示全部楼层
你的意思是wpg潜伏在剑三九年写6k攻略就为了圈米挣同人钱对吗-1.png 放个攻略内容吧,反正我已经被发网易offer了

你的意思是wpg潜伏在剑三九年写6k攻略就为了圈米挣同人钱对吗-2.jpg

你的意思是wpg潜伏在剑三九年写6k攻略就为了圈米挣同人钱对吗-3.jpg

你的意思是wpg潜伏在剑三九年写6k攻略就为了圈米挣同人钱对吗-4.jpg
回复

使用道具 举报

966

主题

2922

回帖

5830

积分

论坛元老

Rank: 8Rank: 8

积分
5830
发表于 2025-10-2 22:40:02 | 显示全部楼层
西山居根本对不起这些一直相信的玩家……
回复

使用道具 举报

1019

主题

2848

回帖

5886

积分

论坛元老

Rank: 8Rank: 8

积分
5886
发表于 2025-10-2 22:40:28 | 显示全部楼层
……xsj真的对不起曾经的玩家对剑网三的爱
连着两个展子出本是真能肝
你的意思是wpg潜伏在剑三九年写6k攻略就为了圈米挣同人钱对吗-1.png 太太辛苦了,唉
回复

使用道具 举报

919

主题

2884

回帖

5645

积分

论坛元老

Rank: 8Rank: 8

积分
5645
发表于 2025-10-2 22:40:53 | 显示全部楼层
西山居对玩家的真实态度其实一直都是很冷漠的
回复

使用道具 举报

966

主题

2876

回帖

5777

积分

论坛元老

Rank: 8Rank: 8

积分
5777
发表于 2025-10-2 22:41:43 | 显示全部楼层
我也不怕掉马了,也许8u有看过我的制品,我是做门派大立牌/赤兔换装立牌/成男捏捏的主催
你的意思是wpg潜伏在剑三九年写6k攻略就为了圈米挣同人钱对吗-1.png
怀着对剑三这样的憧憬,我去xsj实习过一段时间,这个是前情
我平时很喜欢发空间,而且基本上不过脑子,因为我总是认为列表=亲友,但没想到这个言论其实在当今互联网已经不成立了

大约是今年4.2吧,燕云偷歌那件事,我在空间看到变成唐粉宋粉扯头花之后发了两条没怎么细想只是单纯觉得这个从偷歌攻击单一群体变成史同女互掐这件事很好笑的说说
然后被截图发xhs挂出【双担wpg也来挣剑三的钱了】的帖子
就这样,我被人从实习经历/实习期间的活/我的号冲销/我的历史知识储备等等方面抨击,就算我道歉了,我说我是无心的,我真的很爱剑三,但就这样我也被像404术士一样被说“姐妹我懂你,我也是绿茶”
回复

使用道具 举报

965

主题

2878

回帖

5782

积分

论坛元老

Rank: 8Rank: 8

积分
5782
发表于 2025-10-2 22:42:35 | 显示全部楼层
在被这样骂之前,一年时间,我给剑三做了六本本子,其中两本漫本一本文本三本图本,我给我的毒哥oc约了虚拟主播的live2d,约了两张新本用的大插,本来要写的文本也写到2w字
你的意思是wpg潜伏在剑三九年写6k攻略就为了圈米挣同人钱对吗-1.png
连cp31的coser委托都找好了人选,准备拿两张摊主证出来布置唐毒喜堂,让coser营业我cp宣传一下
但因为两条说说,我就这样成了wpg也要吸剑三的血挣钱的黑心主催
回复

使用道具 举报

966

主题

2922

回帖

5830

积分

论坛元老

Rank: 8Rank: 8

积分
5830
发表于 2025-10-2 22:42:49 | 显示全部楼层
我承认我这几天毕业收拾宿舍收出来大大小小剑三only摊主证cp奖牌剑三无料还有一大堆hz联名周边xsj百货通贩谷伊吹画的镭射票等等这些遗产,我破防了
回复

使用道具 举报

936

主题

2854

回帖

5661

积分

论坛元老

Rank: 8Rank: 8

积分
5661
发表于 2025-10-2 22:43:26 | 显示全部楼层
同唐毒爱好者哭了
你的意思是wpg潜伏在剑三九年写6k攻略就为了圈米挣同人钱对吗-1.png

好可怜的太太
回复

使用道具 举报

965

主题

2843

回帖

5748

积分

论坛元老

Rank: 8Rank: 8

积分
5748
发表于 2025-10-2 22:43:41 | 显示全部楼层
你的意思是wpg潜伏在剑三九年写6k攻略就为了圈米挣同人钱对吗-1.png cp31当时已经用燕云申了摊,本来打算剑三燕云各一个,正好剑三没过,就干脆只去了燕云
结果布展日,燕云的工作人员居然特地来了同人摊,还指着我的制品小心翼翼的问我,现在可以买吗老师
我给他拿了一个说不用了你拿着玩吧
结果他们都要了一个还付了钱,临走还都捏了捏赵二的胸肌()
等他们都走了我才知道,其中有一个人是游戏策划,这是我第一次在同人摊里看到活的、会买自己做的游戏的同人制品的游戏策划
回复

使用道具 举报

您需要登录后才可以回帖 登录 | 立即注册

本版积分规则

Archiver|手机版|小黑屋|cospaly社区|二次元论坛|ACG动漫交流|COSpaly-目前最大的二次元聚集地 |网站地图

GMT+8, 2026-2-14 19:43 , Processed in 0.634542 second(s), 34 queries .

备案号 渝ICP备2022008561号-1