查看: 62|回复: 2

【法律咨询】04-06这种怎么取消协议!刚被骗!有没有好心人帮帮我!!孩子还在上学哇

[复制链接]

914

主题

2937

回帖

5688

积分

论坛元老

Rank: 8Rank: 8

积分
5688

手机扫描预览
发表于 1 小时前 | 显示全部楼层 |阅读模式
特别提示:以下协议条款经各方签署后即对各方具有法律约束力,请各方在签署本协议之前,务必认真阅读以下所有条款。本合同经甲乙双方友好协商签署,从签署之日起即生效。
第一条、概况
1.培训学费分阶段支付:乙方以分阶段方式向甲方支付培训费用的方式。
2.甲方依据本合同为乙方培训指导原画插画全能班方面技术技能知识,并允许乙方以信用支付(详见第四条)的方式支付学费。合同生效期间,甲方应尽职尽责,为乙方提供一切合理、合法的教学资源,保证乙方在完成甲方制定的学习目标下的学习效果。乙方应认真、努力学习,按时按质按量完成学习任务。若乙方选择以信用债权方式支付学费,则乙方还应按时、按量支付每期学费。第二条、培训的课程内容及方式
1.课程内容:以教学部门实际提供的课程表为准。
2.培训方式:甲方通过网络直播+录播+课后辅导的方式对乙方进行培训。
3.签订本合同后:
①甲方有义务在提供的上课平台向乙方发送直播链接。
②每次直播后工作日【24[rbk]小时内,非工作日【48[rbk]小时甲方有义务向乙方发送该次录播的观看链接或视频文件;
乙方向甲方提出解决专业问题的需求时,甲方有义务在工作时间【工作日13:00~22:00[rbk]12小时内给予解答。
在甲方向乙方发出链接或视频文件后2小时内,乙方未提出异议,在学习班
第1页共4页
级群的话,则视为链接或视频文件已被接收,甲方主要合同任务已经履行完毕,乙方因没有时间等个人原因无法上课但班级正常开课的,学费正常计算。
⑤甲方设立班主任职位,班主任负责管理乙方的学习进度、收发作业、解答问题等,班主任职位等同于甲方的业务负责人,任何疑问、异议均可以向班主任寻求解决方案。
第三条、培训时间
甲方向乙方提供原画插画全能班服务以及老师课后指导。课程周期为6个月。课时 48节课。
第四条、培训费用及支付方式
乙方向甲方支付培训费用,选择下列第3_种方式:
1、全款:乙方参加甲方培训课程的课程总费用为人民币/_元整,乙方已付完学费/元整。
2、预定:乙方向甲方支付预订费用为人民币/元整,于/个月支付完剩余学费,预订费用计入学费。
3、分阶段支付:乙方学习项目为原画全能班,培训课程总费用共计人民币6480.00元,总共分12__次支付,前段分_次支付,每次支付540.00元;后段分1__次支付,每次支付540.00元。甲乙双方一致同意剩余学习培训费用通过支付宝免密或银行卡免密扣款进行支付,支付到甲方指定账户。
注:若选择第三条,则视为乙方承认自身与甲方存在债务关系,债务金额等同于未付清的所有学费总额,利息为0,债务期限等同于支付学费期限,偿还方式等同于上述第四条第三点的支付方式,并且在本合同服务到期后即正式确权。
第五条、甲乙双方的权利与义务
1.甲方为乙方提供培训过程中,应当耐心细致,尽职敬业。
2.甲方有权根据实际培训效果和讲师表现,对培训讲师、培训方式、培训时间予以及
时调整和更换,并在更换前至少一个工作日告知乙方,乙方对此予以认可。
3.在不影响教学质量的情况下,甲方有权委托第三方为乙方提供课程服务。
4.乙方应当认真参与学习,不得破坏课堂纪律,影响他人学习。
5.乙方不得通过任何途径方式对甲方的商誉进行恶意诋毁或没有依据、捏造依据的投
诉。
6.赠送的学习期限为额外学习期限,不计算在学费服务周期内,因赠送课程系甲方无
偿主动赠送,故乙方不得以赠送课程的周期及质量为由来主张退费及投诉。
7.乙方若使用信用支付学费,应明确知晓信用支付为甲方提供的助学方式,帮助乙方
将本应一次性付完的学费分开支付并且不收取利息,故乙方应每个月按时支付当月费用。乙方应按时足额支付上述第四条第三点(若选择该方式支付学费)费用,且不得以任何理由拒绝还款。乙方逾期支付上述费用的,应自逾期之日起,以逾期支付款项为基数按照每日0.03%向甲方支付违约金
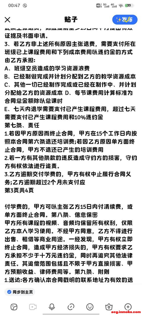
8。甲方为保护乙方的合法权利,特设立以下投诉渠道【QQ:625092189[rbk]:乙方在接受培训期间,发现甲方课程及服务人员存在问题的,可通过该QQ向甲方进行反馈,添加QQ记得备注来意。第六条、退费政策
1.若出现以下情形,甲方应在15个工作日无条件全额向乙方退还已支付的所有费用:
A、甲方无论出于何种原因无法在约定开课日期后3日内仍未开课; B、甲方无论出于何种原因在开课日期之前中止课程。
2.若出现以下情形,甲方应在15个工作日内无条件向乙方退还未参加培训的课时费
用:
A、甲方无论出于何种原因,在已开课但未完成本合同约定的课程内容的情况下中止课程:
B、由于不可抗力(包括但不限于自然灾害,重大疾病,政策)影响,导致乙方无法继续学习,若乙方因此条主张退费,则应提前至少15日向甲方提出有效证据及书面申请。
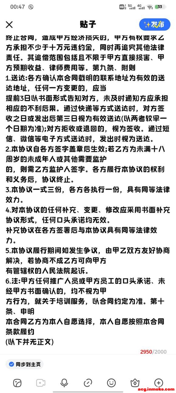
3、若乙方非上述所有原因主张退费,需要支付所在班级已上课程费用和下列成本费用以违约金的方式由乙方承担

【法律咨询】04-06这种怎么取消协议!刚被骗!有没有好心人帮帮我!!孩子还在上学哇-1.jpg

【法律咨询】04-06这种怎么取消协议!刚被骗!有没有好心人帮帮我!!孩子还在上学哇-2.jpg

【法律咨询】04-06这种怎么取消协议!刚被骗!有没有好心人帮帮我!!孩子还在上学哇-3.jpg

【法律咨询】04-06这种怎么取消协议!刚被骗!有没有好心人帮帮我!!孩子还在上学哇-4.jpg

【法律咨询】04-06这种怎么取消协议!刚被骗!有没有好心人帮帮我!!孩子还在上学哇-5.jpg
回复

使用道具 举报

938

主题

2862

回帖

5666

积分

论坛元老

Rank: 8Rank: 8

积分
5666
发表于 1 小时前 | 显示全部楼层
你这个合同还能起诉,可以先打12345投诉,协商不了走诉讼就可以了
回复

使用道具 举报

915

主题

2843

回帖

5594

积分

论坛元老

Rank: 8Rank: 8

积分
5594
发表于 1 小时前 | 显示全部楼层
多大孩子
回复

使用道具 举报

您需要登录后才可以回帖 登录 | 立即注册

本版积分规则

Archiver|手机版|小黑屋|cospaly社区|二次元论坛|ACG动漫交流|COSpaly-目前最大的二次元聚集地 |网站地图

GMT+8, 2026-3-16 23:33 , Processed in 0.447814 second(s), 66 queries .

备案号 渝ICP备2022008561号-1